开云体育官网
 
 
公司新闻 行业动态

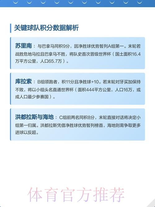
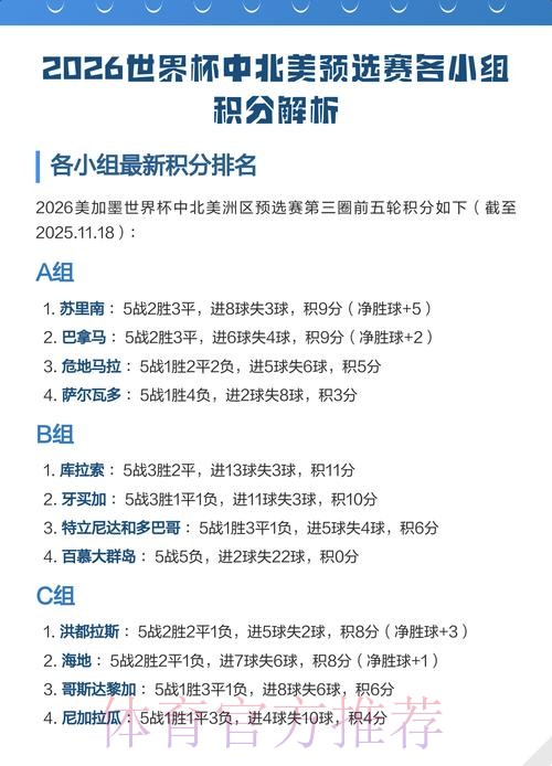
2026世界杯北美比分预测

时间:2026-04-21T01:40:40+08:00

2026世界杯北美比分预测全景解析

当球迷把目光从卡塔尔转向北美大陆时,关于“2026世界杯北美比分预测”的讨论悄然升温。相比以往任何一届世界杯,本届赛事在美国 加拿大 墨西哥三国联合举办,赛制由32队扩展至48队,小组赛场次激增,这意味着可供预测的比分组合呈几何级增长。对于喜欢数据分析、盘口研判和战术研究的球迷而言,这不仅是一场足球盛宴,更是一场关于概率 博弈 心理的综合竞赛。如何在参差不齐的球队实力、复杂的赛程安排和主客场因素中找出相对稳妥的比分区间,成为2026世界杯周期内最具挑战性的课题之一。

北美主场优势与比分走势的大背景

围绕“2026世界杯北美比分预测”展开分析,首先必须看清北美主办所带来的结构性变化。三国中,美国拥有最多的比赛场地和最成熟的商业足球运营体系,主场优势在比分上往往会体现为:对阵中下游球队时更高概率出现2比0 3比1这一类“安全差距比分”,而非勉强守住的1比0。多伦多 温哥华 墨西哥城等城市的主队也会凭借地缘与球迷氛围带来额外加成,其中墨西哥长期在高原和热情主场中表现出抢眼的攻击属性,预测其在小组赛面对实力相若对手时,出现2比1 3比2这类相对开放性比分的概率不低。

从历史数据看,世界杯小组赛的平均进球数通常在每场2到3球之间,而扩军到48队后,强弱分化将更加明显。对于2026世界杯北美部分的小组赛,可以预期将出现较多3比0 4比1这样的大比分,尤其在世界杯新军与传统强队的对抗中,这为比分预测提供了一个较为清晰的方向:与其追逐罕见的0比0冷门,不如优先锁定强队主场两球以上优势的基础盘。

战术风格与进球模式对比分的影响

要提高“2026世界杯北美比分预测”的命中率,仅凭直觉远远不够,必须将各大洲球队的战术风格纳入考量。欧洲球队如法国 英格兰 葡萄牙擅长在控球与反击之间自由切换,对阵防守能力不足的对手时,极易打出早早破门 随后控制节奏的比赛脚本,这样的比赛常见比分是2比0 或 3比1。而南美球队例如阿根廷 巴西在面对身体对抗一般但技术细腻的球队时,比赛下半场的进球率较高,很多胜负在70分钟之后才被拉开,这种节奏导致1比1到2比2之间的波动较多,若出现最后阶段绝杀,则会将比分改写为2比1 或 3比2

非洲与亚洲球队在2026年或许仍会被多数预测模型视为“中下游”,但在高压逼抢与转换速度方面,他们往往能打出高强度的20到30分钟时间段。一旦强队在这段时间出现集中失误,原本被看好的2比0 或 3比0走势,可能变成难以预料的2比1 2比2。这也是很多老练玩家在进行2026世界杯北美比分预测时,常会附加一个“保险区间”的原因,例如:看好某强队赢球,但在比分上会同时考虑2比1 3比1两个相近选项,而非压注到单一结果上。

案例分析从卡塔尔到北美的预测修正

在谈论未来之前,回顾上一届大赛的预测误差有助于我们优化2026世界杯北美比分预测模型。以卡塔尔世界杯为例,很多人曾笃定某些传统强队能轻松以2比0 3比0解决小组赛,但现实中出现了多场1比2 0比2的冷门。原因在于:在陌生气候与特殊赛程密度下,不少球队上半场踢得谨慎,反而让对手抓到零星机会。将这一经验迁移到北美时,我们可以预见温度 气候 差旅距离也会影响球队状态,但美国 加拿大 墨西哥的硬件与草皮条件总体更接近欧洲标准,强队在这些场地更容易打出“训练场效果”,这意味着技术能力强的球队如果率先破门,很可能继续寻求扩大比分而非早早收缩

2026世界杯北美比分预测

举一个推演性质的案例:假设美国队在小组赛于本土迎战一支防守一般的亚洲球队,盘口与大众预期大多倾向于美国取胜。结合主场优势 球队身价 与球迷氛围,不少模型会给出美国净胜两球以上的概率超过50。在比分预测层面,1比0的选择并不划算,更合理的组合是2比0 3比1 3比0三个区间,甚至可以根据亚洲球队反击效率对2比1进行有限覆盖。这种基于场景推理的多比分分散布局,往往比单一比分“押宝式预测”更具长期收益。

扩军与新赛制对比分的潜在重塑

2026世界杯北美赛制扩军对比分预测的影响,远比表面上多出几场比赛复杂。更多的参赛球队意味着部分小组会出现实力悬殊明显的对阵,新军往往缺乏面对超级强队时的心理准备,容易在上半场早早失守,继而被对手连续冲击。在这样的情形下,预测模型会倾向于将大比分概率提高,例如某些场次出现4比0 5比1并不意外。这类极端比分在过去的32队赛制中相对较少见,但在48队结构下值得纳入“长尾预测”池。

新赛制也带来对净胜球的前所未有重视。多支同档次球队被分在同一小组时,每一粒进球都可能左右出线形势。过去部分强队在领先后会选择“经济实用”的1比0 2比1控场踢法,而在2026世界杯北美赛场上,他们有更强动机继续压迫 力争至少两球以上净胜优势。这会将比分分布从保守的1比0 2比1,推向更具攻击性的3比1 3比0,这对比分预测思路是一种明显的结构性利好。

2026世界杯北美比分预测

数据与心理双重视角下的预测方法

在实际操作“2026世界杯北美比分预测”时,经验玩家往往会把数据与心理因素结合。数据层面包括:球队近10场比赛场均进球 失球,面对不同风格对手时的进球时间分布,以及在主客场条件变化下的进攻效率。心理层面则涉及:球队对赛事的重视程度 小组出线压力 与更衣室状态。一支已经提前出线的豪门,在小组赛第三轮可能会轮换主力,比赛节奏趋于松散,比分更容易出现1比1 2比2的“放松型结果”;而在生死战中,双方都倾向于在下半场加大投入,0比0的概率显著下降,1比0 2比1 甚至3比2都具备实践基础。

这种综合方法的核心在于:不把比分当作孤立数字,而是视为战术计划 球员状态 比赛脚本共同作用的结果。例如,当你判断某场比赛极有可能出现“强队先手 早早领先”的脚本时,1比0只是半场比分的候选之一,全场则更可能演变为2比0 或 3比1。反之,如果预计双方在上半场互相试探,直到60分钟后才大幅提速,那么1比1 2比1 2比2之类的后程型比分就应当被列入重点关注列表。

针对热门球队的比分区间设定

2026世界杯北美比分预测

在2026世界杯北美赛场上,部分热门球队的特殊属性值得单独拆分,以便更精细地设定比分区间。阿根廷与巴西在面对实力明显偏弱的对手时,经常以个人能力撕开防线,若在上半场就取得优势,下半场极有可能通过控球与节奏变化继续扩大比分,因此3比0 4比1一类结果值得纳入预测池。欧洲技术流球队如西班牙 葡萄牙更偏爱传控与耐心渗透,如果对手摆出极端防守阵型,即便场面一边倒,比分也可能停留在1比0 或 2比0,这要求在预测时不要盲目高估大胜概率,而是考虑高控球率并不必然带来高比分这一现实。

对于东道主美国而言,主场氛围与商业期待会推动球队采取更主动的比赛策略,尤其是在小组赛阶段。如果分组相对有利,美国在面对身价与经验稍逊的对手时,很有机会打出2比0 3比1的“观赏性胜利比分”。在这种情境下,“美国小组赛主场赢球 且净胜两球”的假设,对于“2026世界杯北美比分预测”的布局意义重大。

2026世界杯北美比分预测

将不确定性纳入可控范围

无论模型多么精密,“比分预测”始终处在不确定性空间中。伤病 裁判尺度 突发红牌以及心理瞬间波动,都会改变一场比赛的进球轨迹。更成熟的做法,是接受比分本身的随机性,通过合理分散与区间设定,把不确定性压缩在可控范围内。围绕“2026世界杯北美比分预测”构建的思路,不在于制造所谓“百分百稳胆”,而在于根据赛制扩军 主客场优势 战术风格与心理因素,制定出若干高概率的比分区间,并在长期实践中不断修正。

 

联系开云体育官网

029-9791083 仅限中国 9:00-20:00
Copyright 2024 开云体育(kaiyun)官方网站_app下载kaiyunsports All Rights by 开云体育官网